Home Categories Send inquiry

QC Profile


We design and manufacture in-house testing or evaluation devices for different products. And we always put an effort to achieve higher reliability of our products design by various tests such as endurance, life and verification tests.

Tests or inspections can be performed for not only development stage but also mass production upon customers’ requests. Operation checking after assembly, destruction test or test measurement are just examples.

Quality is our focus, not only with components but our whole service.

QC Profile

APS Quality organization

Quality Management Department (QM)

Quality Assurance Section (QA)

Quality Control Section (QC)

Quality System Section (QS)

What our Quality Organization do

•Routinely audits material & electronic components
•Ensures exact compliance to specifications
•Follows safeguard reliability in materials used
•Constantly monitor all product materials and assembly
•Maintains outstanding relations with all suppliers allowing solid control over purchased components
•Guarantees the best selection of quality components
while maintaining strong competitive pricing

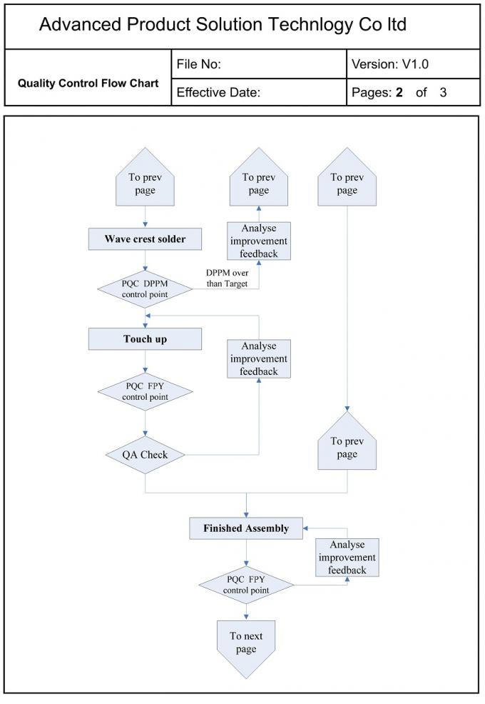
Here is the flow chart for our quality control procedure